Current Issue

2026 Vol. 6, No. 1

Display Method:
Original Article
Cold exposure aggravates myocardial ischemia-reperfusion injury via m6A-mediated circRNA-mRNA regulatory networks
Han Wu, Weitao Jiang, Xinyue Zhang, Fangting Yao, Ping Pang, Tengfei Pan, Yulia Lutokhina, Baofeng Yang, Yu Bian
2026, 6(1): 1-14. doi: 10.1515/fzm-2026-0001
Abstract:
  Objective  Myocardial ischemia-reperfusion (I/R) injury remains a major contributor to cardiac morbidity and mortality, and accumulating evidence suggests that epitranscriptomic regulation may critically influence cardiac stress responses. N6-methyladenosine (m6A) modification and circular RNAs (circRNAs) have emerged as important regulators of cardiovascular pathology; however, their integrated roles in myocardial I/R injury, particularly under chronic cold stress, remain poorly defined.  Methods  A mouse model of myocardial I/R injury was established under room-temperature or chronic cold exposure conditions. Cardiac function, infarct size, histopathology, and serum injury markers were assessed. Global m6A levels were quantified, and m6A-modified circRNA profiles were analyzed using epitranscriptomic microarrays and bioinformatics approaches. Differentially expressed circRNAs were validated in vivo and in hypoxia-reoxygenation-treated neonatal cardiomyocytes. Circular structures and stability were confirmed by Sanger sequencing, divergent/convergent PCR, and actinomycin D assays. Competing endogenous RNA (ceRNA) networks were constructed to identify downstream regulatory pathways.  Results  Myocardial I/R injury resulted in significant cardiac dysfunction, increased infarct size, histological damage, and elevated serum CK-MB and LDH levels, accompanied by a marked increase in global m6A methylation. Epitranscriptomic profiling identified 391 circRNAs with altered m6A modification following I/R injury, involving pathways related to molecular binding, cellular processes, and kinase signaling. Multiple circRNAs exhibited consistent dysregulation in both in vivo and in vitro I/R models and displayed high structural stability. Importantly, chronic cold exposure significantly exacerbated I/R-induced cardiac dysfunction and infarct severity while further modulating the expression of specific m6A-modified circRNAs. ceRNA network analysis revealed that cold-responsive circRNAs potentially regulate myocardial injury through miRNA-mediated signaling pathways.  Conclusion  This study identifies m6A-modified circRNAs as key epitranscriptomic regulators of myocardial I/R injury and demonstrates that chronic cold stress amplifies circRNA-mediated regulatory networks. These findings provide novel mechanistic insight into temperature-dependent epigenetic regulation in ischemic heart disease and highlight m6A-circRNAs as potential therapeutic targets.
The associations between dietary minerals, obesity and hypertension in cold region
Weiqi Wang, Hongyan Sun, Rui Zhou, Ling Li, Cheng Wang
2026, 6(1): 15-24. doi: 10.1515/fzm-2026-0002
Abstract:
  Objective  This study aimed to compare dietary patterns and nutrient intakes between cold and non-cold regions of China, and to assess the associations between dietary mineral intake and the risks of overweight, obesity, abdominal obesity and hypertension in residents of cold region.  Methods  A total of 12, 190 participants from the China Health and Nutrition Survey were included, of whom 1261 were residents of Heilongjiang province. Dietary intake was assessed using three consecutive 24 h individual dietary recalls. General linear models were applied to compare dietary differences between Heilongjiang and other provinces, and Cox proportional hazard models were used to evaluate the associations between mineral intake and the aforementioned health outcomes among Heilongjiang residents.  Results  Significant differences were observed in the intake of fruits, vegetables, nuts, whole grains, processed meats, vitamin C, calcium, phosphorus, and magnesium between Heilongjiang and other provinces (all P < 0.05). In Heilongjiang residents, higher intakes of phosphorus, iron, and calcium were more strongly associated with lower risks of overweight, obesity, abdominal obesity, and hypertension than potassium or magnesium. The hazard ratios (HRs) and 95% confidence intervals (CIs) across tertiles of calcium, phosphorus and iron intake were as follows: 0.37 (0.28-0.50), 0.37 (0.28-0.49), 0.48 (0.36-0.64) for overweight; 0.53 (0.35-0.79), 0.50 (0.34-0.75), 0.45 (0.30-0.69) for obesity; 0.49 (0.38-0.64), 0.52 (0.40-0.66), 0.59 (0.46-0.77) for abdominal obesity; and 0.42 (0.32-0.54), 0.42 (0.33-0.53), 0.49 (0.38-0.63) for hypertension.  Conclusion  Distinct dietary patterns exist between cold and other region of China. Adequate intake of phosphorus, iron, calcium, potassium and magnesium consumption may help protect against obesity and hypertension in populations living in cold environments.
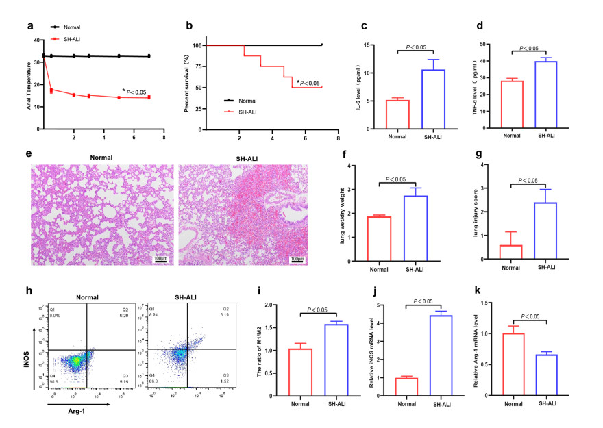
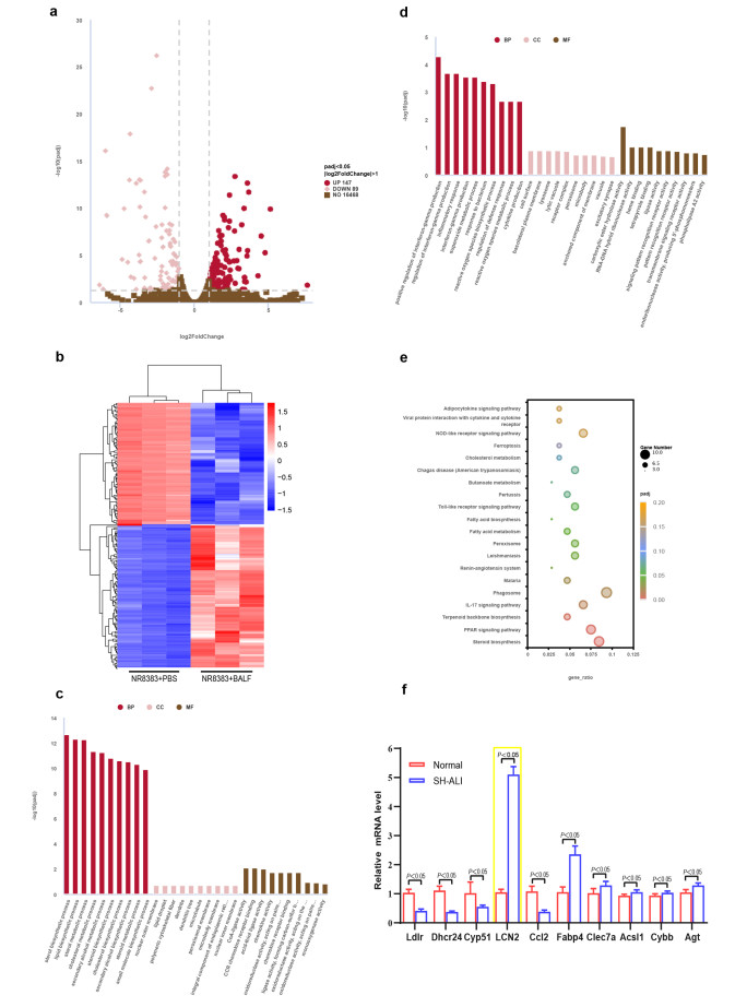
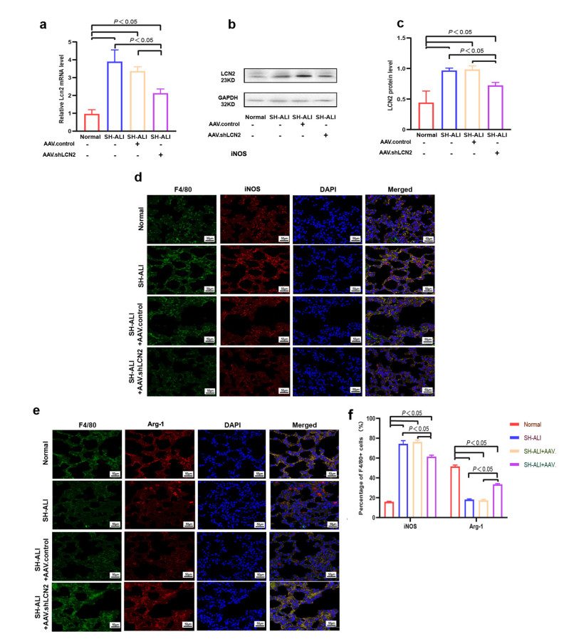
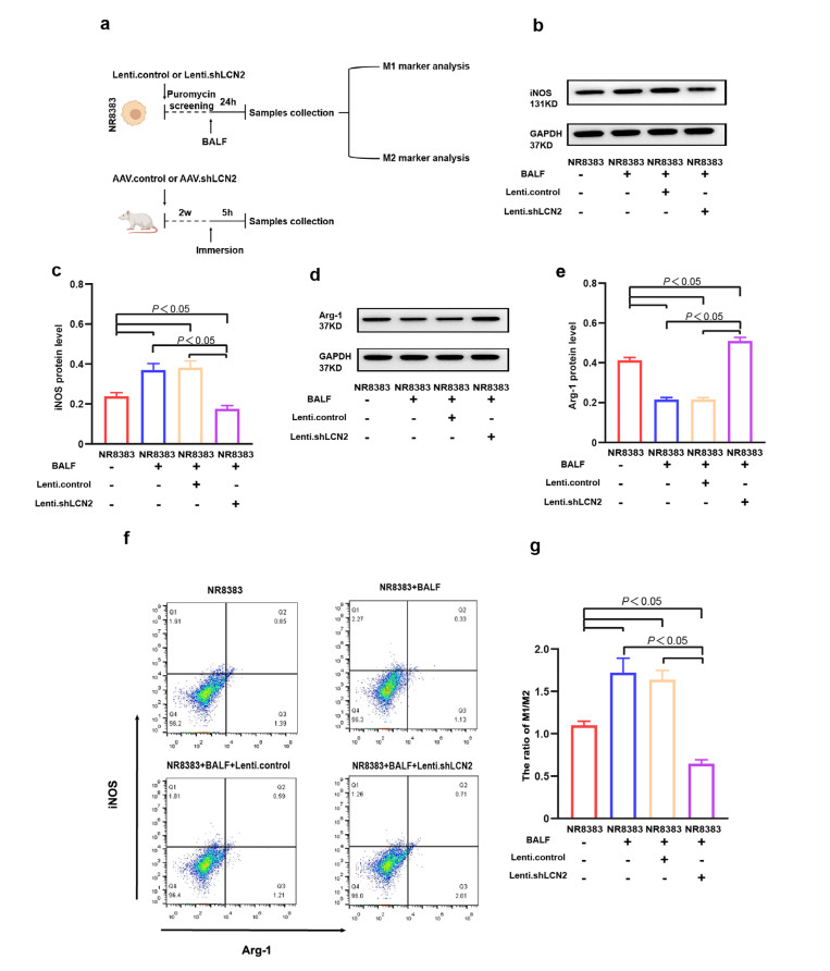
Silencing lipocalin-2 ameliorates severe hypothermia-induced acute lung injury in rats by regulating macrophage polarization
Xin Zheng, Yiwei Ding, Fan Wang, Jiajia Tang, Zhihai Han, Xuxin Chen
2026, 6(1): 25-39. doi: 10.1515/fzm-2026-0003
Abstract:
  Objective  Severe hypothermia can precipitate acute lung injury (ALI) and may progress to acute respiratory distress syndrome (ARDS). Alveolar macrophage (AM) polarization plays a pivotal role in both the pathogenesis and resolution of ALI/ARDS. This study aimed to investigate alterations in AM polarization and to identify potential regulatory targets of macrophage polarization in severe hypothermia-induced ALI (SH-ALI).  Methods  An SH-ALI rat model was established by immersion in 15 ℃ seawater for 5 h. Survival rate, inflammatory cytokine levels, lung histopathology, lung wet-to-dry weight ratio, and AM polarization status were assessed. RNA sequencing was performed to identify differentially expressed genes in bronchoalveolar lavage fluid-stimulated AMs from SH-ALI rats compared with normal AMs. Lipocalin-2 (LCN2) was identified and validated as a differentially expressed gene in SH-ALI. The effects of LCN2 on macrophage polarization, survival rate, lung injury severity, and inflammatory factor levels were further evaluated.  Results  SH-ALI was characterized by increased mortality, elevated inflammatory cytokine levels, marked inflammatory cell infiltration, aggravated pulmonary edema, and significant pulmonary parenchyma injury. An imbalance between M1 and M2 macrophage polarization was observed, with severe hypothermia promoting M1 polarization. LCN2 expression was significantly upregulated in SH-ALI rats. Downregulation of LCN2 suppressed M1 polarization and alleviated lung injury in SH-ALI in rats.  Conclusion  Immersion in 15 ℃ seawater for 5 h successfully establishes an SH-ALI rat model. SH-ALI is associated with excessive M1 polarization, and LCN2 knockdown mitigates lung injury by inhibiting M1 polarization in SH-ALI rats.
Machine learning-based prediction of 5-year survival in diffuse-type gastric cancer patients from Harbin
Yongle Zhang, Cong Wang, Jiale Fan, Hongyu Gao, Xiqing Zhu, Haibin Song
2026, 6(1): 40-48. doi: 10.1515/fzm-2026-0004
Abstract:
  Objective  Globally, over 1.1 million new cases of gastric cancer (GC) were diagnosed in 2020, with approximately 800, 000 related deaths. GC exhibits significant regional variability, particularly in extremely cold regions, where unique climate conditions and lifestyle factors may impact disease progression and prognosis. This study aimed to predict the 5-year all-cause mortality of patients with diffuse gastric cancer (DGC) living in such regions using multiple machine learning algorithms.  Methods  We retrospectively analyzed 249 DGC cases and developed six machine learning models—extreme gradient boosting (XGBoost), logistic regression, decision tree, support vector machine, k-nearest neighbors, and random forest. Model performance was assessed using the area under the receiver operating characteristic curve (AUC), precision-recall curve, F1 score, and Brier score.  Results  The XGBoost model achieved the highest F1 scores (0.830 and 0.781, respectively) and the second-best Brier score (0.172).  Conclusion  This study highlights the potential of machine learning approaches to enhance prognostic assessment in GC. Although limited by single-center data and the absence of multi-center external validation, the results offer valuable insights that may inform future research and guide risk-stratified management strategies in extremely cold regions.
Review
Advances in understanding cold-related hemodynamic changes in the cardiovascular system
Pengyan Wu, Ye Wang, Zeng Wang, Bo Yu, Shaohong Fang
2026, 6(1): 49-55. doi: 10.1515/fzm-2026-0005
Abstract:
Cold exposure induces significant hemodynamic disturbances that contribute to increased morbidity and mortality from cardiovascular disease (CVD). This review explores the physiological and molecular mechanisms by which cold stress affects blood pressure regulation, vascular resistance, and wall shear stress (WSS), and how these alterations promote CVD development. Cold exposure elevates blood pressure primarily through activation of the sympathetic nervous system (SNS) and the renin-angiotensin-aldosterone system (RAAS). These neurohumoral pathways enhance vasoconstriction and increase blood viscosity, thereby elevating peripheral vascular resistance. Moreover, cold-induced alterations in WSS impair endothelial function, facilitate platelet aggregation, and accelerate atherosclerotic progression. Despite extensive evidence linking cold exposure to hemodynamic and vascular dysfunction, the precise molecular and integrative mechanisms remain incompletely understood. We propose that the SNS-RAAS axis represents a central regulatory pathway underlying cold-induced hemodynamic changes, warranting further investigation to clarify its contribution to cold-related cardiovascular pathology.
Multiscale regulatory network underlying cold exposure-induced adipose tissue remodeling: Microscopic and macroscopic perspectives
Yusha Yang, Guanyu Zhang, Xi Li, Danfeng Yang
2026, 6(1): 56-64. doi: 10.1515/fzm-2026-0006
Abstract:
Cold exposure, a prototypical environmental stressor, activates the metabolic plasticity of adipose tissue (AT) by inducing extensive AT remodeling. This adaptive process not only enhances cold tolerance but also critically improves glucose and lipid (glucolipid) metabolic homeostasis through systemic metabolic reprogramming. This review synthesizes recent high-resolution sequencing studies to comprehensively examine three core dimensions of cold exposure-induced AT remodeling: tissue phenotype, cellular architecture, and metabolic function. In addition, it elucidates intercellular communication and inter-organ interactions within the multiscale regulatory networks that govern AT remodeling, thereby providing a theoretical framework for the development of intervention strategies for metabolic diseases based on mechanisms of cold-induced AT remodeling.